Run this tutorial

Click here to run this tutorial on mybinder.org: try on mybinder.org
Please note that starting the notebook server may take a couple of minutes.

Tutorial: Projecting a Model

In this tutorial we will show how pyMOR builds a reduced-order model by projecting the full-order model onto a given reduced space. If you want to learn more about building a reduced space, you can find an introduction in Tutorial: Building a Reduced Basis.

We will start by revisiting the concept of Galerkin projection and then manually project the model ourselves. We will then discuss offline/online decomposition of parametric models and see how pyMOR’s algorithms automatically handle building an online-efficient reduced-order model. Along the way, we will take a look at some of pyMOR’s source code to get a better understanding of how pyMOR’s components fit together.

Model setup

As a full-order Model, we will use the same thermal block benchmark problem as in Tutorial: Building a Reduced Basis. In particular, we will use pyMOR’s builtin discretization toolkit (see Tutorial: Using pyMOR’s discretization toolkit) to construct the FOM. However, all we say works exactly the same when a FOM of the same mathematical structure is provided by an external PDE solver (see Tutorial: Binding an external PDE solver to pyMOR).

Since this tutorial is also supposed to give you a better overview of pyMOR’s architecture, we will not import everything from the pymor.basic convenience module but directly import all classes and methods from their original locations in pyMOR’s subpackages.

Let’s build a 2-by-2 thermal block Model as our FOM:

from pymor.analyticalproblems.thermalblock import thermal_block_problem
from pymor.discretizers.builtin import discretize_stationary_cg

p = thermal_block_problem((2,2))
fom, _ = discretize_stationary_cg(p, diameter=1/100)

To get started, we take a look at one solution of the FOM for some fixed parameter values.

U = fom.solve([1., 0.1, 0.1, 1.])
fom.visualize(U)

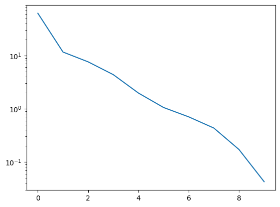
To build the ROM, we will need a reduced space \(V_N\) of small dimension \(N\). Any subspace of the solution_space of the FOM will do for our purposes here. We choose to build a basic POD space from some random solution snapshots.

from pymor.algorithms.pod import pod
from matplotlib import pyplot as plt

snapshots = fom.solution_space.empty()
for mu in p.parameter_space.sample_randomly(20):
    snapshots.append(fom.solve(mu))
basis, singular_values = pod(snapshots, modes=10)

The singular value decay looks promising:

_ = plt.semilogy(singular_values)
_images/233e540455928c64d28e6631da227671979b6c996866d3d074888026f958ba29.png

Solving the Model

Now that we have our FOM and a reduced space \(V_N\) spanned by basis, we can project the Model. However, before doing so, we need to understand how actually solving the FOM works. Let’s take a look at what solve does:

from pymor.tools.formatsrc import print_source
print_source(fom.solve)
    def solve(self, mu=None, input=None, return_error_estimate=False, **kwargs):
        """Solve the discrete problem for the |parameter values| `mu`.

        This method returns a |VectorArray| with a internal state
        representation of the model's solution for given
        |parameter values|. It is a convenience wrapper around
        :meth:`compute`.

        The result may be :mod:`cached <pymor.core.cache>`
        in case caching has been activated for the given model.

        Parameters
        ----------
        mu
            |Parameter values| for which to solve.
        input
            The model input. Either a |NumPy array| of shape `(self.dim_input,)`,
            a |Function| with `dim_domain == 1` and `shape_range == (self.dim_input,)`
            mapping time to input, or a `str` expression whith `t` as variable that
            can be used to instatiate an |ExpressionFunction| of this type.
            Can be `None` if `self.dim_input == 0`.
        return_error_estimate
            If `True`, also return an error estimate for the computed solution.
        kwargs
            Additional keyword arguments passed to :meth:`compute` that
            might affect how the solution is computed.

        Returns
        -------
        The solution |VectorArray|. When `return_error_estimate` is `True`,
        the estimate is returned as second value.
        """
        data = self.compute(
            solution=True,
            solution_error_estimate=return_error_estimate,
            mu=mu,
            input=input,
            **kwargs
        )
        if return_error_estimate:
            return data['solution'], data['solution_error_estimate']
        else:
            return data['solution']

This does not look too interesting. Actually, solve is just a convenience method around compute which handles the actual computation of the solution and various other associated values like outputs or error estimates. Next, we take a look at the implemenation of compute:

print_source(fom.compute)
    def compute(self, solution=False, output=False, solution_d_mu=False, output_d_mu=False,
                solution_error_estimate=False, output_error_estimate=False,
                output_d_mu_return_array=False, output_error_estimate_return_vector=False,
                *, mu=None, input=None, **kwargs):
        """Compute the solution of the model and associated quantities.

        This methods computes the output of the model it's internal state
        and various associated quantities for given |parameter values|
        `mu`.

        .. note::

            The default implementation defers the actual computations to
            the methods :meth:`_compute_solution`, :meth:`_compute_output`,
            :meth:`_compute_solution_error_estimate` and :meth:`_compute_output_error_estimate`.
            The call to :meth:`_compute_solution` is :mod:`cached <pymor.core.cache>`.
            In addition, |Model| implementors may implement :meth:`_compute` to
            simultaneously compute multiple values in an optimized way. The corresponding
            `_compute_XXX` methods will not be called for values already returned by
            :meth:`_compute`.

        Parameters
        ----------
        solution
            If `True`, return the model's internal state.
        output
            If `True`, return the model output.
        solution_d_mu
            If not `False`, either `True` to return the derivative of the model's
            internal state w.r.t. all parameter components or a tuple `(parameter, index)`
            to return the derivative of a single parameter component.
        output_d_mu
            If `True`, return the gradient of the model output w.r.t. the |Parameter|.
        solution_error_estimate
            If `True`, return an error estimate for the computed internal state.
        output_error_estimate
            If `True`, return an error estimate for the computed output.
        output_d_mu_return_array
            If `True`, return the output gradient as a |NumPy array|.
            Otherwise, return a dict of gradients for each |Parameter|.
        output_error_estimate_return_vector
            If `True`, return the output estimate as a |NumPy array|,
            where each component corresponds to the respective component
            of the :attr:`output_functional`.
            Otherwise, return the euclidian norm of all components.
        mu
            |Parameter values| for which to compute the values.
        input
            The model input. Either a |NumPy array| of shape `(self.dim_input,)`,
            a |Function| with `dim_domain == 1` and `shape_range == (self.dim_input,)`
            mapping time to input, or a `str` expression whith `t` as variable that
            can be used to instatiate an |ExpressionFunction| of this type.
            Can be `None` if `self.dim_input == 0`.
        kwargs
            Further keyword arguments to select further quantities that should
            be returned or to customize how the values are computed.

        Returns
        -------
        A dict with the computed values.
        """
        # make sure no unknown kwargs are passed
        assert kwargs.keys() <= self._compute_allowed_kwargs
        assert input is not None or self.dim_input == 0

        # parse parameter values
        if not isinstance(mu, Mu):
            mu = self.parameters.parse(mu)
        assert self.parameters.assert_compatible(mu)

        # parse input and add it to the parameter values
        mu_input = Parameters(input=self.dim_input).parse(input)
        input = mu_input.get_time_dependent_value('input') if mu_input.is_time_dependent('input') else mu_input['input']
        mu = mu.with_(input=input)

        # log output
        # explicitly checking if logging is disabled saves some cpu cycles
        if not self.logging_disabled:
            self.logger.info(f'Solving {self.name} for {mu} ...')

        # first call _compute to give subclasses more control
        data = self._compute(solution=solution, output=output,
                             solution_d_mu=solution_d_mu, output_d_mu=output_d_mu,
                             solution_error_estimate=solution_error_estimate,
                             output_error_estimate=output_error_estimate,
                             mu=mu, **kwargs)

        if (solution or output or solution_error_estimate
            or output_error_estimate or solution_d_mu or output_d_mu) \
           and 'solution' not in data:
            retval = self.cached_method_call(self._compute_solution, mu=mu, **kwargs)
            if isinstance(retval, dict):
                assert 'solution' in retval
                data.update(retval)
            else:
                data['solution'] = retval

        if output and 'output' not in data:
            # TODO use caching here (requires skipping args in key generation)
            retval = self._compute_output(data['solution'], mu=mu, **kwargs)
            if isinstance(retval, dict):
                assert 'output' in retval
                data.update(retval)
            else:
                data['output'] = retval

        if solution_d_mu and 'solution_d_mu' not in data:
            if isinstance(solution_d_mu, tuple):
                retval = self._compute_solution_d_mu_single_direction(
                    solution_d_mu[0], solution_d_mu[1], data['solution'], mu=mu, **kwargs)
            else:
                retval = self._compute_solution_d_mu(data['solution'], mu=mu, **kwargs)
            # retval is always a dict
            if isinstance(retval, dict) and 'solution_d_mu' in retval:
                data.update(retval)
            else:
                data['solution_d_mu'] = retval

        if output_d_mu and 'output_d_mu' not in data:
            # TODO use caching here (requires skipping args in key generation)
            retval = self._compute_output_d_mu(data['solution'], mu=mu,
                                               return_array=output_d_mu_return_array,
                                               **kwargs)
            # retval is always a dict
            if isinstance(retval, dict) and 'output_d_mu' in retval:
                data.update(retval)
            else:
                data['output_d_mu'] = retval

        if solution_error_estimate and 'solution_error_estimate' not in data:
            # TODO use caching here (requires skipping args in key generation)
            retval = self._compute_solution_error_estimate(data['solution'], mu=mu, **kwargs)
            if isinstance(retval, dict):
                assert 'solution_error_estimate' in retval
                data.update(retval)
            else:
                data['solution_error_estimate'] = retval

        if output_error_estimate and 'output_error_estimate' not in data:
            # TODO use caching here (requires skipping args in key generation)
            retval = self._compute_output_error_estimate(
                data['solution'], mu=mu,
                return_vector=output_error_estimate_return_vector, **kwargs)
            if isinstance(retval, dict):
                assert 'output_error_estimate' in retval
                data.update(retval)
            else:
                data['output_error_estimate'] = retval

        return data

What we see is a default implementation from Model that takes care of checking the input parameter values mu, caching and logging, but defers the actual computations to further private methods. Implementors can directly implement _compute to compute multiple return values at once in an optimized way. Our given model, however, just implements _compute_solution where we can find the actual code:

print_source(fom._compute_solution)
    def _compute_solution(self, mu=None, **kwargs):
        return self.operator.apply_inverse(self.rhs.as_range_array(mu), mu=mu)

What does this mean? If we look at the type of fom,

type(fom)
pymor.models.basic.StationaryModel

we see that fom is a StationaryModel which encodes an equation of the form

\[L(u(\mu); \mu) = F(\mu)\]

Here, \(L\) is a linear or non-linear parametric Operator and \(F\) is a parametric right-hand side vector. In StationaryModel, \(L\) is represented by the operator attribute. So

self.operator.apply_inverse(X, mu=mu)

determines the solution of this equation for the parameter values mu and a right-hand side given by X. As you see above, the right-hand side of the equation is given by the rhs attribute. However, while apply_inverse expects a VectorArray, we see that rhs is actually an Operator:

fom.rhs
NumpyMatrixOperator(<20201x1 dense>, range_id='STATE')

This is due to the fact that VectorArrays in pyMOR cannot be parametric. So to allow for parametric right-hand sides, this right-hand side is encoded by a linear Operator that maps numbers to scalar multiples of the right-hand side vector. Indeed, we see that

fom.rhs.source
NumpyVectorSpace(1)

is one-dimensional, and if we look at the base-class implementation of as_range_array

from pymor.operators.interface import Operator
print_source(Operator.as_range_array)
    def as_range_array(self, mu=None):
        """Return a |VectorArray| representation of the operator in its range space.

        In the case of a linear operator with |NumpyVectorSpace| as
        :attr:`~Operator.source`, this method returns for given |parameter values|
        `mu` a |VectorArray| `V` in the operator's :attr:`~Operator.range`,
        such that ::

            V.lincomb(U.to_numpy()) == self.apply(U, mu)

        for all |VectorArrays| `U`.

        Parameters
        ----------
        mu
            The |parameter values| for which to return the |VectorArray|
            representation.

        Returns
        -------
        V
            The |VectorArray| defined above.
        """
        assert isinstance(self.source, NumpyVectorSpace) and self.linear
        assert self.source.dim <= as_array_max_length()
        return self.apply(self.source.from_numpy(np.eye(self.source.dim)), mu=mu)

we see all that as_range_array does is to apply the operator to \(1\). (NumpyMatrixOperator.as_range_array has an optimized implementation which just converts the stored matrix to a NumpyVectorArray.)

Let’s try solving the model on our own:

U2 = fom.operator.apply_inverse(fom.rhs.as_range_array(mu), mu=[1., 0.1, 0.1, 1.])
---------------------------------------------------------------------------
TypeError                                 Traceback (most recent call last)
Input In [13], in <cell line: 1>()
----> 1 U2 = fom.operator.apply_inverse(fom.rhs.as_range_array(mu), mu=[1., 0.1, 0.1, 1.])

File /builds/pymor/pymor/src/pymor/operators/constructions.py:194, in LincombOperator.apply_inverse(self, V, mu, initial_guess, least_squares)
    192         return U
    193 else:
--> 194     return super().apply_inverse(V, mu=mu, initial_guess=initial_guess, least_squares=least_squares)

File /builds/pymor/pymor/src/pymor/operators/interface.py:221, in Operator.apply_inverse(self, V, mu, initial_guess, least_squares)
    219 assert initial_guess is None or initial_guess in self.source and len(initial_guess) == len(V)
    220 from pymor.operators.constructions import FixedParameterOperator
--> 221 assembled_op = self.assemble(mu)
    222 if assembled_op != self and not isinstance(assembled_op, FixedParameterOperator):
    223     return assembled_op.apply_inverse(V, initial_guess=initial_guess, least_squares=least_squares)

File /builds/pymor/pymor/src/pymor/operators/constructions.py:140, in LincombOperator.assemble(self, mu)
    138 from pymor.algorithms.lincomb import assemble_lincomb
    139 operators = tuple(op.assemble(mu) for op in self.operators)
--> 140 coefficients = self.evaluate_coefficients(mu)
    141 # try to form a linear combination
    142 op = assemble_lincomb(operators, coefficients, solver_options=self.solver_options,
    143                       name=self.name + '_assembled')

File /builds/pymor/pymor/src/pymor/operators/constructions.py:78, in LincombOperator.evaluate_coefficients(self, mu)
     66 def evaluate_coefficients(self, mu):
     67     """Compute the linear coefficients for given |parameter values|.
     68 
     69     Parameters
   (...)
     76     List of linear coefficients.
     77     """
---> 78     assert self.parameters.assert_compatible(mu)
     79     return [c.evaluate(mu) if hasattr(c, 'evaluate') else c for c in self.coefficients]

File /builds/pymor/pymor/src/pymor/parameters/base.py:208, in Parameters.assert_compatible(self, mu)
    198 def assert_compatible(self, mu):
    199     """Assert that |parameter values| are compatible with the given |Parameters|.
    200 
    201     Each of the parameter must be contained in  `mu` and the dimensions have to match,
   (...)
    206     Otherwise, an `AssertionError` will be raised.
    207     """
--> 208     assert self.is_compatible(mu), self.why_incompatible(mu)
    209     return True

File /builds/pymor/pymor/src/pymor/parameters/base.py:220, in Parameters.is_compatible(self, mu)
    212 """Check if |parameter values| are compatible with the given |Parameters|.
    213 
    214 Each of the parameter must be contained in  `mu` and the dimensions have to match,
   (...)
    217     mu[parameter].size == self[parameter]
    218 """
    219 if mu is not None and not isinstance(mu, Mu):
--> 220     raise TypeError('mu is not a Mu instance. (Use parameters.parse?)')
    221 return not self or \
    222     mu is not None and all(getattr(mu.get(k), 'size', None) == v for k, v in self.items())

TypeError: mu is not a Mu instance. (Use parameters.parse?)

That did not work too well! In pyMOR, all parametric objects expect the mu argument to be an instance of the Mu class. compute and related methods like solve are an exception: for convenience, they accept as a mu argument anything that can be converted to a Mu instance using the parse method of the Parameters class. In fact, if you look back at the implementation of compute, you see the explicit call to parse. We try again:

mu = fom.parameters.parse([1., 0.1, 0.1, 1.])
U2 = fom.operator.apply_inverse(fom.rhs.as_range_array(mu), mu=mu)

We can check that we get exactly the same result as from our earlier call to solve:

(U-U2).norm()
array([0.])

Galerkin Projection

Now that we understand how the FOM works, we want to build a reduced-order model which approximates the FOM solution \(U(\mu)\) in \(V_N\). To that end we call \(\mathbb{V}_N\) the matrix that has the vectors in basis as columns. The coefficients of the solution of the ROM w.r.t. these basis vectors will be called \(u_N(\mu)\). We want that

\[U_N := \mathbb{V}_N \cdot u_N(\mu) \approx u(\mu).\]

Substituting \(\mathbb{V}_N \cdot u_N(\mu)\) for \(u(\mu)\) into the equation system defining the FOM, we arrive at:

\[L(\mathbb{V}_N\cdot u_N(\mu); \mu) = F(\mu).\]

However, this is an over-determined system: we have decreased the degrees of freedom of the solution, but did not change the number of constraints (the dimension of \(F(\mu)\)). So in general, this system will not have a solution.

One approach to define \(u_N\) from this ansatz is to choose \(u_N\) as a minimizer of norm of the residual of the equations system, i.e. to minimize the defect by which \(u_N\) fails to satisfy the equations:

\[u_N(\mu) := \operatorname{arg\,min}_{u \in \mathbb{R}^N} \|F(\mu) - L(\mathbb{V}_N \cdot u; \mu)\|.\]

While this is a feasible (and sometimes necessary) approach that can be realized with pyMOR as well, we choose here an even simpler method by requiring that the residual is orthogonal to our reduced space, i.e.

\[(\mathbb{V}_{N,i},\, F(\mu) - L(\mathbb{V}_N \cdot u_N; \mu)) = 0 \qquad i=1,\ldots,N,\]

where the \(\mathbb{V}_{N,i}\) denote the columns of \(\mathbb{V}_N\) and \((\cdot, \cdot)\) denotes some inner product on our solution_space.

Let us assume that \(L\) is actually linear for all parameter values \(\mu\), and that \(\mathbb{A}(\mu)\) is its matrix representation. Further assume that \((\cdot, \cdot)\) is the Euclidean inner product. Then we arrive at

\[[\mathbb{V}_N^T \cdot \mathbb{A}(\mu) \cdot \mathbb{V}_N] \cdot u_N = \mathbb{V}_N^T \cdot F(\mu),\]

which is a \(N\times N\) linear equation system. In the common case that \(\mathbb{A}(\mu)\) is positive definite, the reduced system matrix

\[\mathbb{A}_N(\mu) := \mathbb{V}_N^T \cdot \mathbb{A}(\mu) \cdot \mathbb{V}_N\]

is positive definite as well, and \(u_N(\mu)\) is uniquely determined. We call \(U_N(\mu)\) the Galerkin projection of \(U(\mu)\) onto \(V_N\).

You may know the concept of Galerkin projection from finite element methods. Indeed, if our equation system comes from the weak formulation of a PDE of the form

\[a(v, U(\mu); \mu) = f(v; \mu) \qquad \forall v \in V_h,\]

the matrix of the bilinear form \(a(\cdot, \cdot; \mu)\) w.r.t. a finite element basis is \(\mathbb{A}(\mu)\), and \(F(\mu)\) is the vector representation of the linear functional \(f\) w.r.t. the dual finite element basis, then

\[\mathbb{A}_N(\mu) \cdot u_N = \mathbb{V}_N^T \cdot F(\mu)\]

is exactly the equation system obtained from Galerkin projection of the weak PDE formulation onto the reduced space, i.e. solving

\[a(v, u_N(\mu); \mu) = f(v; \mu) \qquad \forall v \in V_N\]

for \(U_N(\mu) \in V_N\). As for finite element methods, Cea’s Lemma guarantees that when \(a(\cdot, \cdot, \mu)\) is positive definite, \(U_N\) will be a quasi-best approximation of \(U(\mu)\) in \(V_N\). So, if we have constructed a good reduced space \(V_N\), then Galerkin projection will also give us a good ROM to actually find a good approximation in \(V_N\).

Let’s compute the Galerkin ROM for our FOM at hand with pyMOR. To compute \(\mathbb{A}_N\) we use the apply2 method of fom.operator. For computing the inner products \(\mathbb{V}_N^T \cdot F(\mu)\) we can simply compute the inner product with the basis VectorArray using its inner method:

reduced_operator = fom.operator.apply2(basis, basis, mu=mu)
reduced_rhs = basis.inner(fom.rhs.as_range_array(mu))

Now we just need to solve the resulting linear equation system using NumPy to obtain \(u_N(\mu)\):

import numpy as np

u_N = np.linalg.solve(reduced_operator, reduced_rhs)
u_N
array([[-15.16166755],
       [ -1.06060498],
       [ -4.3360103 ],
       [  3.81207226],
       [  2.74026133],
       [  0.98606744],
       [ -0.1756243 ],
       [ -1.26817802],
       [  0.55510353],
       [ -0.0470637 ]])

To reconstruct the high-dimensional approximation \(\mathbb{V}_N \cdot u_N(\mu)\) from \(u_N(\mu)\) we can use the lincomb method:

U_N = basis.lincomb(u_N.T)
U_N
NumpyVectorArray(
    NumpyVectorSpace(20201, id='STATE'),
    [[0.00000000e+00 0.00000000e+00 0.00000000e+00 ... 3.51308241e-04
      2.29395339e-04 8.64727182e-05]],
    _len=1)

Let’s see, how good our reduced approximation is:

(U-U_N).norm(fom.h1_0_product) / U.norm(fom.h1_0_product)
array([0.01961789])

With only 10 basis vectors, we have achieved a relative \(H^1\)-error of 2%. We can also visually inspect our solution and the approximation error:

fom.visualize((U, U_N, U-U_N), separate_colorbars=True)

Building the ROM

So far, we have only constructed the ROM in the form of NumPy data structures:

type(reduced_operator)
numpy.ndarray

To build a proper pyMOR Model for the ROM, which can be used everywhere a Model is expected, we first wrap these data structures as pyMOR Operators:

from pymor.operators.numpy import NumpyMatrixOperator

reduced_operator = NumpyMatrixOperator(reduced_operator)
reduced_rhs = NumpyMatrixOperator(reduced_rhs)

Galerkin projection does not change the structure of the model. So the ROM should again be a StationaryModel. We can construct it easily as follows:

from pymor.models.basic import StationaryModel
rom = StationaryModel(reduced_operator, reduced_rhs)
rom
StationaryModel(
    NumpyMatrixOperator(<10x10 dense>),
    NumpyMatrixOperator(<10x1 dense>),
    output_functional=ZeroOperator(NumpyVectorSpace(0), NumpyVectorSpace(10)),
    products={})

Let’s check if it works as expected:

u_N2 = rom.solve()
u_N.T - u_N2.to_numpy()
array([[ 0.00000000e+00,  6.66133815e-16, -8.88178420e-16,
        -8.88178420e-16,  0.00000000e+00,  0.00000000e+00,
        -5.55111512e-17,  2.22044605e-16,  1.11022302e-16,
        -6.93889390e-18]])

We get exactly the same result, so we have successfully built a pyMOR ROM.

Offline/Online Decomposition

There is one issue however. Our ROM has lost the parametrization since we have assembled the reduced-order system for a specific set of parameter values:

print(fom.parameters)
print(rom.parameters)
{diffusion: 4}
{}

Solving the ROM for a new mu would mean to build a new ROM with updated system matrix and right-hand side. However, if we compare the timings,

from time import perf_counter

tic = perf_counter()
fom.solve(mu)
toc = perf_counter()
fom.operator.apply2(basis, basis, mu=mu)
basis.inner(fom.rhs.as_range_array(mu))
tac = perf_counter()
rom.solve()
tuc = perf_counter()
print(f'FOM:          {toc-tic:.5f} (s)')
print(f'ROM assemble: {tac-toc:.5f} (s)')
print(f'ROM solve:    {tuc-tac:.5f} (s)')
FOM:          0.10322 (s)
ROM assemble: 0.00869 (s)
ROM solve:    0.00125 (s)

we see that we lose a lot of our speedup when we assemble the ROM (which involves a lot of full-order dimensional operations).

To solve this issue we need to find a way to pre-compute everything we need to solve the ROM once-and-for-all for all possible parameter values. Luckily, the system operator of our FOM has a special structure:

fom.operator
LincombOperator(
    (NumpyMatrixOperator(<20201x20201 sparse, 140601 nnz>, source_id='STATE', range_id='STATE', name='boundary_part'),
     NumpyMatrixOperator(<20201x20201 sparse, 140601 nnz>, source_id='STATE', range_id='STATE', name='diffusion_0'),
     NumpyMatrixOperator(<20201x20201 sparse, 140601 nnz>, source_id='STATE', range_id='STATE', name='diffusion_1'),
     NumpyMatrixOperator(<20201x20201 sparse, 140601 nnz>, source_id='STATE', range_id='STATE', name='diffusion_2'),
     NumpyMatrixOperator(<20201x20201 sparse, 140601 nnz>, source_id='STATE', range_id='STATE', name='diffusion_3')),
    (1.0,
     ProjectionParameterFunctional('diffusion', size=4, index=0, name='diffusion_0_0'),
     ProjectionParameterFunctional('diffusion', size=4, index=1, name='diffusion_1_0'),
     ProjectionParameterFunctional('diffusion', size=4, index=2, name='diffusion_0_1'),
     ProjectionParameterFunctional('diffusion', size=4, index=3, name='diffusion_1_1')),
    name='ellipticOperator')

We see that operator is a LincombOperator, a linear combination of Operators with coefficients that may either be a number or a parameter-dependent number, called a ParameterFunctional in pyMOR. In our case, all operators are NumpyMatrixOperators, which themselves don’t depend on any parameter. Only the coefficients are parameter-dependent. This allows us to easily build a parametric ROM that no longer requires any high-dimensional operations for its solution by projecting each Operator in the sum separately:

reduced_operators = [NumpyMatrixOperator(op.apply2(basis, basis))
                     for op in fom.operator.operators]

We could instantiate a new LincombOperator of these reduced_operators manually. An easier way is to use the with_ method, which allows us to create a new object from a given ImmutableObject by replacing some of its attributes by new values:

reduced_operator = fom.operator.with_(operators=reduced_operators)

The right-hand side of our problem is non-parametric,

fom.rhs.parameters
Parameters({})

so we don’t need to do anything special about it. We build a new ROM,

rom = StationaryModel(reduced_operator, reduced_rhs)

which now depends on the same Parameters as the FOM:

rom.parameters
Parameters({diffusion: 4})

We check that our new ROM still computes the same solution:

u_N3 = rom.solve(mu)
u_N.T - u_N3.to_numpy()
array([[ 0.00000000e+00,  6.66133815e-16, -8.88178420e-16,
        -8.88178420e-16,  0.00000000e+00,  0.00000000e+00,
        -5.55111512e-17,  2.22044605e-16,  1.11022302e-16,
        -6.93889390e-18]])

Let’s see if our new ROM is actually faster than the FOM:

tic = perf_counter()
fom.solve(mu)
toc = perf_counter()
rom.solve(mu)
tac = perf_counter()
print(f'FOM: {toc-tic:.5f} (s)')
print(f'ROM: {tac-toc:.5f} (s)')
FOM: 0.10554 (s)
ROM: 0.00166 (s)

You should see a significant speedup of around two orders of magnitude. In model order reduction, problems where the parameter values only enter as linear coefficients are called parameter separable. Many real-life application problems are actually of this type, and as you have seen in this section, these problems admit an offline/online decomposition that enables the online efficient solution of the ROM.

For problems that do not allow such an decomposition and also for non-linear problems, more advanced techniques are necessary such as empiricial interpolation.

Letting pyMOR do the work

So far we completely built the ROM ourselves. While this may not have been very complicated after all, you’d expect a model order reduction library to do the work for you and to automatically keep an eye on proper offline/online decomposition.

In pyMOR, the heavy lifting is handled by the project method, which is able to perform a Galerkin projection, or more general a Petrov-Galerkin projection, of any pyMOR Operator. Let’s see, how it works:

from pymor.algorithms.projection import project

reduced_operator = project(fom.operator, basis, basis)
reduced_rhs      = project(fom.rhs,      basis, None )

The arguments of project are the Operator to project, a reduced basis for the range (test) space and a reduced basis for the source (ansatz) space of the Operator. If no projection for one of these spaces shall be performed, None is passed. Since we are performing Galerkin-projection, where test space into which the residual is projected is the same as the ansatz space in which the solution is determined, we pass basis twice when projecting fom.operator. Note that fom.rhs only takes scalars as input, so we do not need to project anything in the ansatz space.

If we check the result,

reduced_operator
LincombOperator(
    (NumpyMatrixOperator(<10x10 dense>, name='boundary_part'),
     NumpyMatrixOperator(<10x10 dense>, name='diffusion_0'),
     NumpyMatrixOperator(<10x10 dense>, name='diffusion_1'),
     NumpyMatrixOperator(<10x10 dense>, name='diffusion_2'),
     NumpyMatrixOperator(<10x10 dense>, name='diffusion_3')),
    (1.0,
     ProjectionParameterFunctional('diffusion', size=4, index=0, name='diffusion_0_0'),
     ProjectionParameterFunctional('diffusion', size=4, index=1, name='diffusion_1_0'),
     ProjectionParameterFunctional('diffusion', size=4, index=2, name='diffusion_0_1'),
     ProjectionParameterFunctional('diffusion', size=4, index=3, name='diffusion_1_1')),
    name='ellipticOperator')

we see, that pyMOR indeed has taken care of projecting each individual Operator of the linear combination. We check again that we have built the same ROM:

rom = StationaryModel(reduced_operator, reduced_rhs)
u_N4 = rom.solve(mu)
u_N.T - u_N4.to_numpy()
array([[ 0.00000000e+00,  6.66133815e-16, -8.88178420e-16,
        -8.88178420e-16,  0.00000000e+00,  0.00000000e+00,
        -5.55111512e-17,  2.22044605e-16,  1.11022302e-16,
        -6.93889390e-18]])

So how does project actually work? Let’s take a look at the source:

print_source(project)
def project(op, range_basis, source_basis, product=None):
    """Petrov-Galerkin projection of a given |Operator|.

    Given an inner product `( ⋅, ⋅)`, source vectors `b_1, ..., b_N`
    and range vectors `c_1, ..., c_M`, the projection `op_proj` of `op`
    is defined by ::

        [ op_proj(e_j) ]_i = ( c_i, op(b_j) )

    for all i,j, where `e_j` denotes the j-th canonical basis vector of R^N.

    In particular, if the `c_i` are orthonormal w.r.t. the given product,
    then `op_proj` is the coordinate representation w.r.t. the `b_i/c_i` bases
    of the restriction of `op` to `span(b_i)` concatenated with the
    orthogonal projection onto `span(c_i)`.

    From another point of view, if `op` is viewed as a bilinear form
    (see :meth:`apply2`) and `( ⋅, ⋅ )` is the Euclidean inner
    product, then `op_proj` represents the matrix of the bilinear form restricted
    to `span(b_i) / span(c_i)` (w.r.t. the `b_i/c_i` bases).

    How the projection is realized will depend on the given |Operator|.
    While a projected |NumpyMatrixOperator| will
    again be a |NumpyMatrixOperator|, only a generic
    :class:`~pymor.operators.constructions.ProjectedOperator` can be returned
    in general. The exact algorithm is specified in :class:`ProjectRules`.

    Parameters
    ----------
    range_basis
        The vectors `c_1, ..., c_M` as a |VectorArray|. If `None`, no
        projection in the range space is performed.
    source_basis
        The vectors `b_1, ..., b_N` as a |VectorArray| or `None`. If `None`,
        no restriction of the source space is performed.
    product
        An |Operator| representing the inner product.  If `None`, the
        Euclidean inner product is chosen.

    Returns
    -------
    The projected |Operator| `op_proj`.
    """
    assert source_basis is None or source_basis in op.source
    assert range_basis is None or range_basis in op.range
    assert product is None or product.source == product.range == op.range

    rb = product.apply(range_basis) if product is not None and range_basis is not None else range_basis

    try:
        return ProjectRules(rb, source_basis).apply(op)
    except NoMatchingRuleError:
        op.logger.warning('Using inefficient generic projection operator')
        return ProjectedOperator(op, range_basis, source_basis, product)

We see there is error checking and some code to handle the optional product Operator used to project into the reduced range space. The actual work is done by the apply method of the ProjectRules object.

ProjectRules is a RuleTable, an ordered list of conditions with corresponding actions. The list is traversed from top to bottom, and the action of the first matching condition is executed. These RuleTables can also be modified by the user to customize the behavior of an algorithm for a specific application. We will not go into the details of defining or modifying a RuleTable here, but we will look at the rules of ProjectRules by looking at its string representation:

from pymor.algorithms.projection import ProjectRules
ProjectRules
Pos  Match Type  Condition                      Action Name / Action           
---  ----------  -----------------------------  -------------------------------
                                                Description                    
0    ALWAYS      None                           no_bases                       
1    CLASS       ZeroOperator                   ZeroOperator                   
2    CLASS       ConstantOperator               ConstantOperator               
3    GENERIC     linear and not parametric      apply_basis                    
4    CLASS       ConcatenationOperator          ConcatenationOperator          
5    CLASS       AdjointOperator                AdjointOperator                
6    CLASS       EmpiricalInterpolatedOperator  EmpiricalInterpolatedOperator  
7    CLASS       AffineOperator                 AffineOperator                 
8    CLASS       LincombOperator                LincombOperator                
9    CLASS       SelectionOperator              SelectionOperator              
10   CLASS       BlockOperatorBase              BlockOperatorBase              

In the case of fom.operator, which is a LincombOperator, the rule with index 8 will be the first matching rule. We can take a look at it:

assert ProjectRules.rules[8].action_description == 'LincombOperator'
ProjectRules.rules[8]
    @match_class(LincombOperator)
    def action_LincombOperator(self, op):
        return self.replace_children(op).with_(solver_options=None)

The implementation of the action for LincombOperators uses the replace_children method of RuleTable, which will recursively apply ProjectionRules to all children of the Operator, collect the results and then return a new Operator where the children have been replaced by the results of the applications of the RuleTable. Here, the children of an Operator are all of its attribute that are either Operators or lists or dicts of Operators.

In our case, ProjectRules will be applied to all NumpyMatrixOperators held by fom.operator. These are linear, non-parametric operators, for which rule 3 will apply:

assert ProjectRules.rules[3].action_description == 'apply_basis'
ProjectRules.rules[3]
    @match_generic(lambda op: op.linear and not op.parametric, 'linear and not parametric')
    def action_apply_basis(self, op):
        range_basis, source_basis = self.range_basis, self.source_basis
        if source_basis is None:
            try:
                V = op.apply_adjoint(range_basis)
            except NotImplementedError as e:
                raise RuleNotMatchingError('apply_adjoint not implemented') from e
            if isinstance(op.source, NumpyVectorSpace):
                from pymor.operators.numpy import NumpyMatrixOperator
                return NumpyMatrixOperator(V.to_numpy(), source_id=op.source.id, name=op.name)
            else:
                from pymor.operators.constructions import VectorArrayOperator
                return VectorArrayOperator(V, adjoint=True, name=op.name)
        else:
            if range_basis is None:
                V = op.apply(source_basis)
                if isinstance(op.range, NumpyVectorSpace):
                    from pymor.operators.numpy import NumpyMatrixOperator
                    return NumpyMatrixOperator(V.to_numpy().T, range_id=op.range.id, name=op.name)
                else:
                    from pymor.operators.constructions import VectorArrayOperator
                    return VectorArrayOperator(V, adjoint=False, name=op.name)
            else:
                from pymor.operators.numpy import NumpyMatrixOperator
                return NumpyMatrixOperator(op.apply2(range_basis, source_basis), name=op.name)

This action has special cases for all possible combinations of given or not-given range and source bases. In our case, the else block of the second else block applies, where we see our familiar apply2 call.

If you look at the rules of ProjectRules again, you see that project can handle many more cases. If all rules fail, a NoMatchingRuleError will be raised, in which case, project will return a ProjectedOperator, which just stores the projection bases and performs the projection for each call to the Operator interface methods. Thus, even when offline/online decomposition fails, still a mathematically correct representation of the projected Operator is returned to allow testing the approximation quality of the ROM before taking care of online efficiency in a later step.

Using Reductors

Instead of projecting each Operator of our FOM separately and then instantiating the ROM with the projected Operators, we can use a reductor, which does all the work for us. For a simple Galerkin projection of a StationaryModel, we can use StationaryRBReductor:

from pymor.reductors.basic import StationaryRBReductor

reductor = StationaryRBReductor(fom, basis)
rom = reductor.reduce()

Again, we get the same ROM as before:

u_N5 = rom.solve(mu)
u_N.T - u_N5.to_numpy()
array([[ 0.00000000e+00,  6.66133815e-16, -8.88178420e-16,
        -8.88178420e-16,  0.00000000e+00,  0.00000000e+00,
        -5.55111512e-17,  2.22044605e-16,  1.11022302e-16,
        -6.93889390e-18]])

As an additional feature, reduce allows to project the model onto a smaller dimensional subspace of \(V_N\) by extracting the ROM from a previously computed ROM for the full \(V_N\). This is useful, in particular, when assessing the ROM for different basis sizes. The actual projection is handled in the project_operators method, where we can find some well-known code:

print_source(reductor.project_operators)
    def project_operators(self):
        fom = self.fom
        RB = self.bases['RB']
        projected_operators = {
            'operator':          project(fom.operator, RB, RB),
            'rhs':               project(fom.rhs, RB, None),
            'products':          {k: project(v, RB, RB) for k, v in fom.products.items()},
            'output_functional': project(fom.output_functional, None, RB)
        }
        return projected_operators

We see that the reductor also takes care of projecting output functionals and inner products associated with the Model. The construction of the ROM from the projected operators is performed by a separate method:

print_source(reductor.build_rom)
    def build_rom(self, projected_operators, error_estimator):
        return StationaryModel(error_estimator=error_estimator, **projected_operators)

More advanced reductors, such as CoerciveRBReductor also assemble an a posteriori error estimator for the model order reduction error. In the case of StationaryRBReductor, however, error_estimator is always None.

Reductors also allow to compute \(U_N(\mu)\) from \(u_N(\mu)\) using the reconstruct method:

U_N5 = reductor.reconstruct(u_N5)
(U_N - U_N5).norm()
array([2.28488749e-15])

Again, if we look at the source code, we see a familiar expression:

print_source(reductor.reconstruct)
    def reconstruct(self, u, basis='RB'):
        """Reconstruct high-dimensional vector from reduced vector `u`."""
        return self.bases[basis][:u.dim].lincomb(u.to_numpy())

Download the code: tutorial_projection.md tutorial_projection.ipynb